欢迎进入无锡市石塘湾中心幼儿园官方网站!
联系电话:0510-83260426
网站首页
和乐石幼
园所简介
园长寄语
办园成果
园所掠影
3D校园
联系我们
和乐校园
校园快讯
通知公告
和乐教研
教研动态
教研成果
和乐团队
教师风采
后勤团队
和乐安全
安全在线
安全常识
和乐督导
督学信息
督导动态
惠山智慧督导
和乐健康
卫生保健
每周食谱
育儿手册
图书推荐
和乐宝贝
小班
小(1)班
班级计划
班级动态
小(2)班
班级计划
班级动态
小(3)班
班级计划
班级动态
小(4)班
班级计划
班级动态
中班
中(1)班
班级计划
班级动态
中(2)班
班级计划
班级动态
中(3)班
班级计划
班级动态
中(4)班
班级计划
班级动态
大班
大(1)班
班级计划
班级动态
大(2)班
班级计划
班级动态
大(3)班
班级计划
班级动态
大(4)班
班级计划
班级动态
大(5)班
班级计划
班级动态
陡门分园
小(1)班
班级计划
班级动态
中(1)班
班级计划
班级动态
中(2)班
班级计划
班级动态
大(1)班
班级计划
班级动态
大(2)班
班级计划
班级动态
精彩瞬间
无锡市石塘湾中心幼儿园循环水泵采购公示
06-18
无锡市石塘湾中心幼儿园教师用书采购公示
06-18
无锡市石塘湾中心幼儿园道闸、感应器采购…
06-18
无锡市石塘湾中心幼儿园工会 2025年端午…
05-09
无锡市石塘湾中心幼儿园2025年春季学期学…
05-08
无锡市石塘湾中心幼儿园工会委员会 端午…
04-27
无锡市石塘湾中心幼儿园工会委员会年终物…
12-23
无锡市石塘湾中心幼儿园游戏墙组合材料采…
12-18
无锡市石塘湾中心幼儿园幼儿图书采购公示
12-18
无锡市石塘湾中心幼儿园除湿机、空调扇采…
11-21
更多>
无锡市石塘湾中心幼儿园
>>
和乐宝贝
>>
陡门分园
>>
大(1)班
>>
班级计划
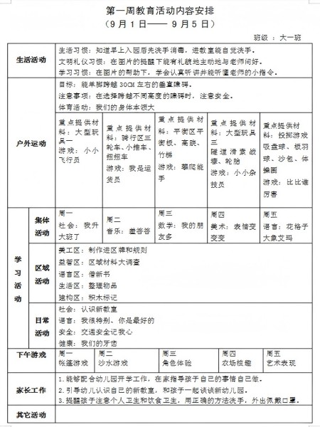
第一周教育活动计划
作者:
秦磊
来源:
陡门大一班
录入者:陡门大1班 发布时间:2025年08月30日
【字体:
小
大
】【
收藏
】【
打印文章
】
上一篇:
第二十周教育活动计划
下一篇:没有了!
大(1)班
班级计划
班级动态
最近
更新
第一周教育活动计划
第二十周教育活动计划
第十八周教育活动计划
教学内容:一滴水的旅行
第十六周教育活动计划
第十五周教育活动计划
第十四周教育活动计划
第十三周教育活动计划
第十二周教育活动计划
第十一周教育活动计划